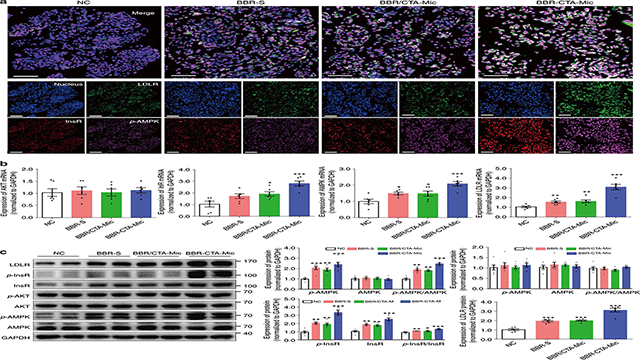
开发了一种胶束,用于实现小檗碱(BBR)的肝脏沉积。在胶束的帮助下,BBR在肝脏中的积累增加了248.8%。为使用纳米技术促进天然药物改善心血管与代谢性疾病的肝脏靶向策略提供了验证(研究成果发表于Nature Communications杂志,https://doi.org/10.1038/s41467-019-09852-0)

肠道菌群与代谢性疾病研究平台代表性示意图

肠道菌群与代谢性疾病研究平台代表性示意图
开发了一种胶束,用于实现小檗碱(BBR)的肝脏沉积。在胶束的帮助下,BBR在肝脏中的积累增加了248.8%。为使用纳米技术促进天然药物改善心血管与代谢性疾病的肝脏靶向策略提供了验证(研究成果发表于Nature Communications杂志,https://doi.org/10.1038/s41467-019-09852-0)

肠道菌群与代谢性疾病研究平台代表性示意图

肠道菌群与代谢性疾病研究平台代表性示意图